Mixer-Comparator DIY Module

December, 2002

Richard Brewster

This 1U-wide MOTM-format utility module combines a two-input mixer with an inverter and a comparator to create a unique and versatile signal processor. I'll describe the circuits first, and then applications for the module. It's shown on the right, below, next to a MOTM-101. I'll give all the details you need to build one of these.

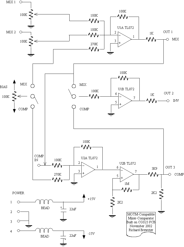
Here is the schematic. Click on any of the following images for a larger version.

Mixer

The mixer is a simple unity gain inverting summer that has two inputs, each with an attenuator pot. It provides signal attenuation, inverting, and mixing. The mixer output is normalled to the input of the comparator.

Comparator

The comparator has some hysteresis for snap. The input is compared against ground to make a zero-crossing detector, and the output signal is approximately +/-5 volts. The circuit is designed so that the output is +5v when the input is positive and -5v when the input is negative, so it's a non-inverting comparator.

Inverter

The inverter output is available simultaneously with the mixer and comparator outputs. Its input is switchable between the output of the mixer or the comparator.

Bias pot

Bias can be applied either to the mixer input or to the comparator input, as selected by a panel switch.

APPLICATIONS

Among the myriad of uses, here are a few I thought of quickly:

  1. Mix two control voltages together with optional bias offset. Many points of modulation on a typical synthesizer module have but a single VC input. You would like to combine the effects of two controllers, say two LFO's. You can combine the two and have independent control over the level of each from 0 to 100%. Switching in the bias pot adds an initial setting control. Use the MIX OUT for an inverted mix, or the INV OUT for a non-inverting mix.
  2. Use the mixer to add full PWM control features to a MOTM-310 Micro-VCO, which has a PWM input, but no panel controls for PWM like the MOTM-300 VCO does.
  3. Use the comparator to produce a pulse wave from any input source. The MOTM-380 Quad LFO provides triangle and sine waves. Patch one of these to the comparator and you have a square wave from the LFO. Switch the bias pot over to the comparator and you have a manually variable width pulse.
  4. Add the mixer into the above for a VC PWM LFO output. Patch an LFO triangle into MIX 1, a CV into MIX 2. Pulse comes out of comparator.
  5. Patch the LFO mix output from the MOTM-380 (all 4 LFOs summed) into the comparator to get a pseduo-random gate/trigger signal. Or use the SLOW output of the MOTM-101 into the comparator to get a similar effect. Patch through the mixer for additional control.

Subtle features of this design

The normal connection of the mixer to the comparator has some interesting effects. Just patch one signal into the mixer and you have something on all three outputs. The comparator will be looking at the zero-crossing of the mixer output. Let's say you have a +/-5V triangle from an LFO patched into the mixer. Now, if the bias pot is switched to the mixer you will have a variable pulse width on the comparator out. Switch the bias pot over to the comparator and lo and behold, the duty-cycle of the pulse wave inverts. That is because of the effect of inverting the bias voltage through the mixer vs sending it straight in. In this same patch you can switch-select the inverter output to choose between a triangle and pulse wave.

Design goals and rationale

Mixers, inverters, and comparators are among the most frequently used circuits in modular synthesis. A typical module incorporates some of these internally for dedicated purposes. Synthesis Technology modules use this approach effectively. But there are times when additional flexibility is wanted. The design challenge here was to come up with a panel arrangement that would afford versatility, using only three pots and six jacks. Adding the two switches was the key, allowing the bias pot to be applied either to the mixer or to the comparator, and allowing the simultaneous inverting output to be switched between the mixer and the comparator. The mixer and comparator can be used independently, or together.

How to build it

This is a fairly easy module to build and all of the parts are available by mail order, though from a number of different sources. You need the following items:

You don't have to use Ken Stone's CV Mega Mixer board, but it's nice if you can get it. The board etch is close enough to my circuit that you need to cut only two traces and add two jumper wires on the bottom. The pads labelled OUT 1, OUT 2, and OUT 3 correspond exactly to my Mix Out, Inv Out, and Comp Out, respectively. And it's nice to have pads for the MTA-156 power connector. As an alternative, you could use any small proto board.

The toughtest part of assembly is drilling four mounting holes in the stooge bracket to mount the PC board. That steel is hard!

Panel wiring

I used twisted pair for the input and output wires. There are enough ground pads on the CGS23 board for the ground wire of each pair. The mixer input jacks share a ground wire to the board, and this ground is also run over to the input pots, twisted with the input signal from each jack.

Power to the bias pot is supplied by wires soldered onto the ferrite beads, on the top of the board.

I had bought a quantity of 100K Spectrol pots, the same as used in Synth Tech. These have PC stems on them. You can cut and hook the stems, like the MOTM assembly guides instruct (in the rare case where a MOTM module uses one of these pots not on the PCB). Or you can "lay solder" them. Lay soldering requires a quick and a steady hand (the right and left hand, respectively). Tin the pot lead and the wire end and hold them together. Get a bit of (no-clean) solder onto your iron tip and quickly run the tip along the wires. This results in a decent solder joint if you do it fast enough that the flux doesn't evaporate first, and if you don't wiggle the wire until it's cool! You then cover the joint with heat shrink. If you later want to change the pot, it's easy to unsolder. Just my way of doing it. (Mostly because I have been known to make a wiring mistake, not because I think the pots will need changing soon.)

Op Amp Choice

I used TL072CN op amps. These are not the best for precision DC mixing. But they work well for audio and for the comparator circuit. Since I wasn't absolutely sure which op amp would be the best in the end, I used DIP sockets. Another reason to use DIP sockets is that the CGS board is single sided without plated holes. This makes it almost impossible to change a chip with a desoldering tool without doing some damage to the lands.

Complete Parts List

1 Schaeffer Front Panel

1 CGS23 CV MEGA MIXER PCB

1 Stooge Bracket, 3-pot short

6 Switchcraft Jacks, 112A, Mouser 502-112A

3 Pots, 1/4" shaft 100K, Spectrol 149-71104, Mouser 594-149-7104

3 Knobs, Alcoswitch, Mouser 506-PKES90B1/4

2 SPDT Switches, NKK, Mouser 633-M201202

4 standoffs for PCB mounting

1 MTA-156 power connector, Mouser 571-6404454

2 8-pin DIP sockets (optional)

2 TL072CN Op amps, Mouser 511-TL072CN

2 22uf, 50V electrolytic capacitors, Mouser 140-XRL50V22

2 EMI Shield Beads, 680 ohm @ 100 Mhz, Mouser 623-2743001112

2 1K 1/4w 2% resistors

2 2K2 1/4w 2% resistors

1 3K9 1/4w 2% resistor

7 100K 1/4w 2% resistors

2 270K 1/4w 2% resistors

1 1M 1/4w 2% resistor

Parts notes

Resistors can be any tolerance between 1% to 5%. I used mostly 2% resistors from Mouser.

Any standoffs will work, but the Radio Shack insulated standoffs I used (shown in the parts picture) come with mounting screws and I am using them for all my special board mounting applications.

Where does Paul Schreiber get those washers (and extra nuts) for the pots in MOTM kits? I used a large 3/8" flat washer between the panel face and the pot nut. For lockwashers on the backs of the jacks, I used a large 3/8" lockwasher. They work OK, but are not as nice as the special purpose ones that come with MOTM kits.

Richard Brewster, 12/04/02

mailto:pugix@ntelos.net